
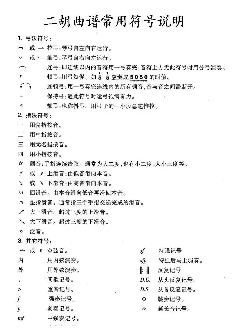
二胡谱 | 二胡曲谱常用符号说明简谱歌词是曲谱查询网于2023年08月04日 03:45:58更新在二胡谱频道中的内容,收录在二胡谱栏目中;曲谱查询网分享的二胡谱 | 二胡曲谱常用符号说明简谱五线谱高清图片,欢迎在线免费下载;曲谱查询网无需注册,即可直接下载海量歌曲谱与乐器学习相关资料。
曲谱查询网收录古今中外海量歌曲谱,如歌曲简谱、乐曲五线谱、PDF乐谱、戏曲谱、器乐相关资源下载等,欢迎查阅!

二胡谱 | 二胡曲谱常用符号说明简谱歌词是曲谱查询网于2023年08月04日 03:45:58更新在二胡谱频道中的内容,收录在二胡谱栏目中;曲谱查询网分享的二胡谱 | 二胡曲谱常用符号说明简谱五线谱高清图片,欢迎在线免费下载;曲谱查询网无需注册,即可直接下载海量歌曲谱与乐器学习相关资料。
本文分享胡琴乐谱 娃哈哈(二胡+扬琴),来源 曲谱查询网, 吕痴编曲 词/曲, 演奏/唱,小蜜蜂 编辑整理…...
2952 二胡谱 二胡乐谱 娃哈哈 吕痴编曲本文分享胡琴乐谱 花欢乐(蒋风之演奏谱),来源 选自《二胡经典名曲50首详解》, 词/曲,蒋风之 演奏/唱,小颖 编辑整理…...
761 二胡谱 二胡乐谱 花欢乐 蒋风之本文分享胡琴乐谱 如诉曲(余昭科作曲版、五线谱),来源 《曲谱查询网》, 余昭科 词/曲, 演奏/唱,抗梨 编辑整理…...
1861 二胡谱 二胡乐谱 如诉曲 余昭科本文分享胡琴乐谱 大红枣儿甜又香(芭蕾舞剧《白毛女》选曲),来源 谱友月光光上传, 严金萱 词/曲, 演奏/唱,文儿 编辑整理…...
292 二胡谱 二胡乐谱 大红枣儿甜又香 严金萱本文分享胡琴乐谱 月光爱人(电视剧《藏龙卧虎》主题曲),来源 谱友gybglwj 上传, 词/曲, 演奏/唱,国儿 编辑整理…...
2079 二胡谱 二胡乐谱 月光爱人本文分享胡琴乐谱 第三二胡狂想曲(二胡+钢琴伴奏),来源 曲谱查询网, 王建民曲 邓建栋订弓指法 词/曲, 演奏/唱,colton 编辑整理…...
182 二胡谱 二胡乐谱 第三二胡狂想曲本文分享胡琴乐谱 金蛇狂舞(二胡控制跳弓与拨奏练习),来源 转自《演奏家乐谱》, 根据聂耳改编的合奏曲编订 词/曲, 演奏/唱,益康 编辑整理…...
1064 二胡谱 二胡乐谱 金蛇狂舞 根据聂耳改编的合奏曲编订| 留言与评论(共有 0 条评论) |
